This website requires JavaScript.
Explore
Automation
Help
Sign In
skylab
/
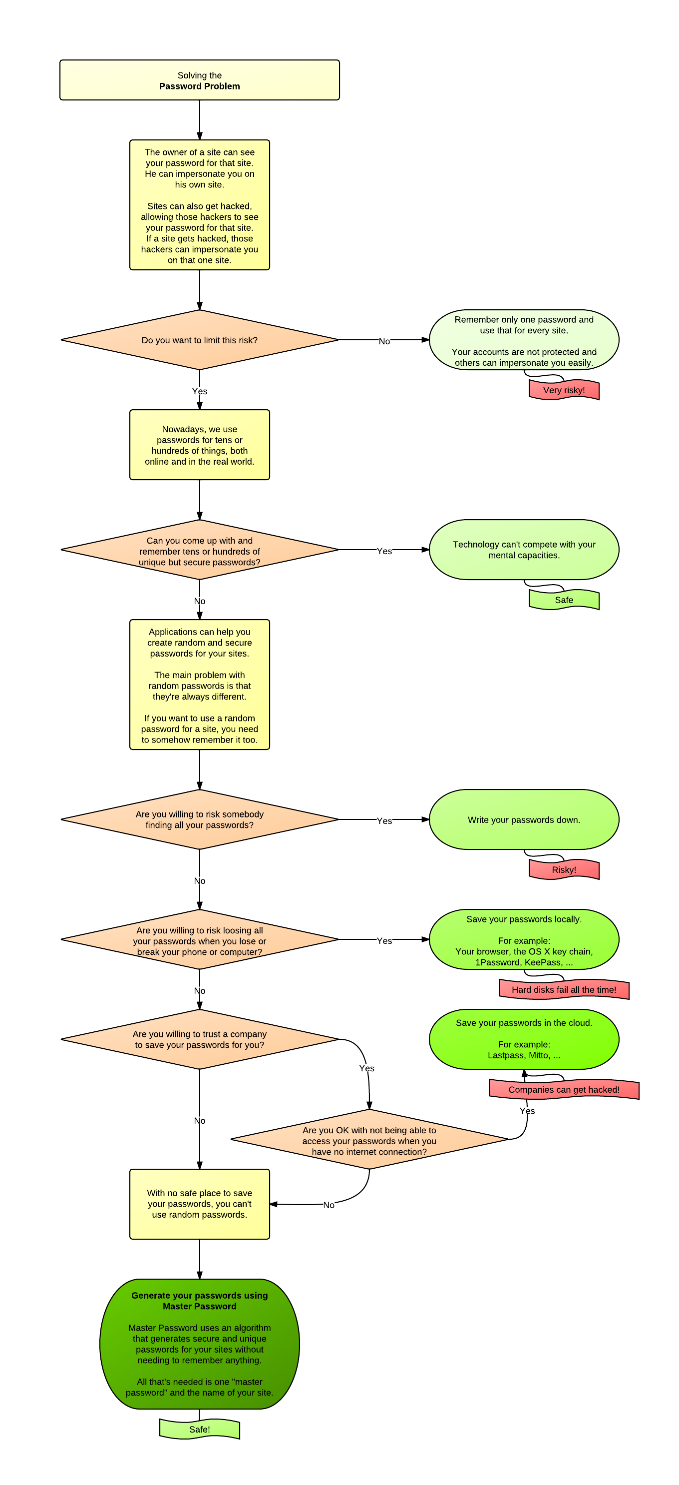
MasterPassword
Watch
2
Star
0
Fork
0
You've already forked MasterPassword
Code
Releases
Activity
Files
e8c00296bd16cd06c4a9eb04fe39ceb1efeaa3c6
MasterPassword
/
Site
/
img
/
SolvingThePasswordProblem.png
Maarten Billemont
f796888901
Retire version 2 of the site.
2012-06-07 00:27:22 +02:00
376 KiB
1360x2972px
Raw
History