This website requires JavaScript.
Explore
Automation
Help
Sign In
skylab
/
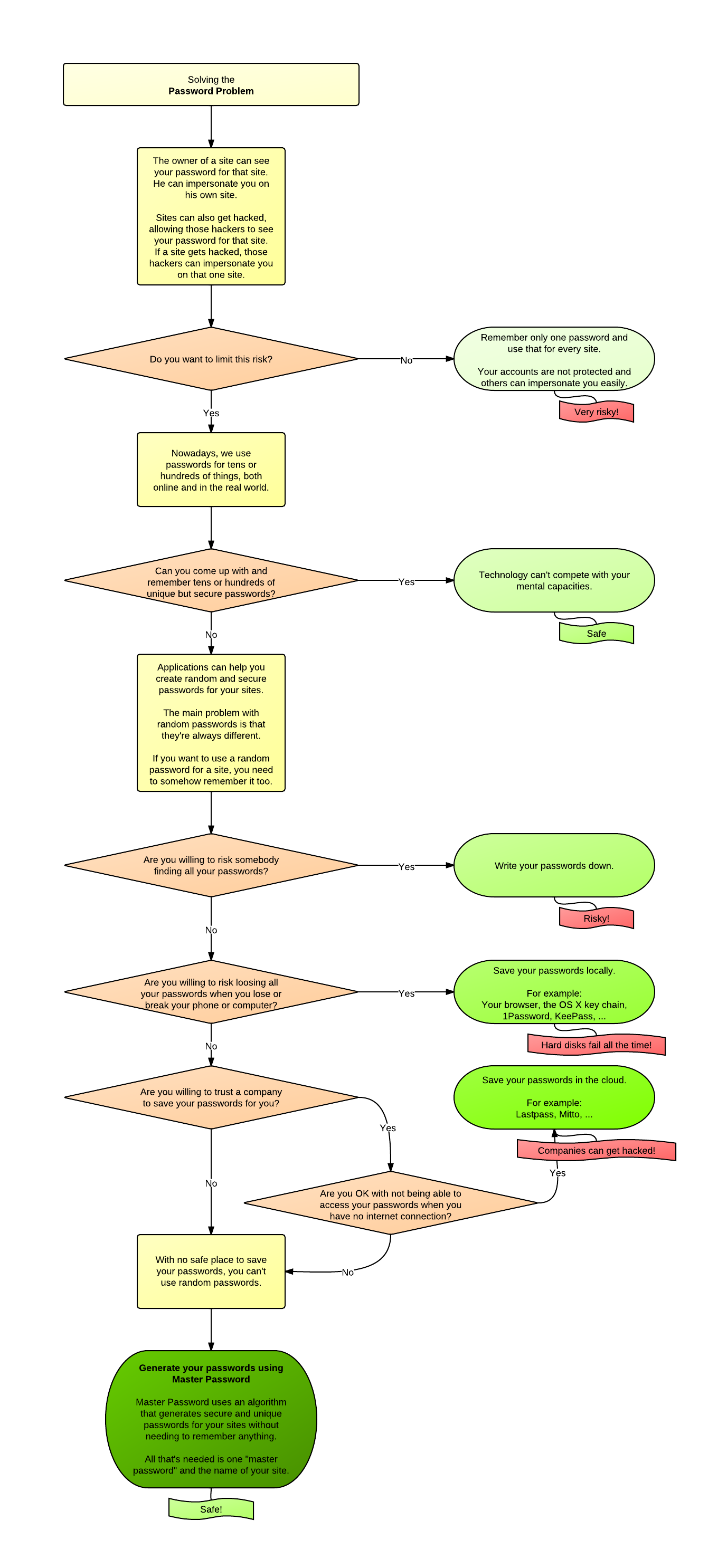
MasterPassword
Watch
2
Star
0
Fork
0
You've already forked MasterPassword
Code
Releases
Activity
Files
d59c3690d4801ac29e0fc81f35ca04d93a54c278
MasterPassword
/
Site
/
2012-07
/
img
/
SolvingThePasswordProblem.png
Maarten Billemont
cb860cec96
Prepare for new site.
2013-05-13 21:11:58 -04:00
376 KiB
1360x2972px
Raw
History