This website requires JavaScript.
Explore
Automation
Help
Sign In
skylab
/
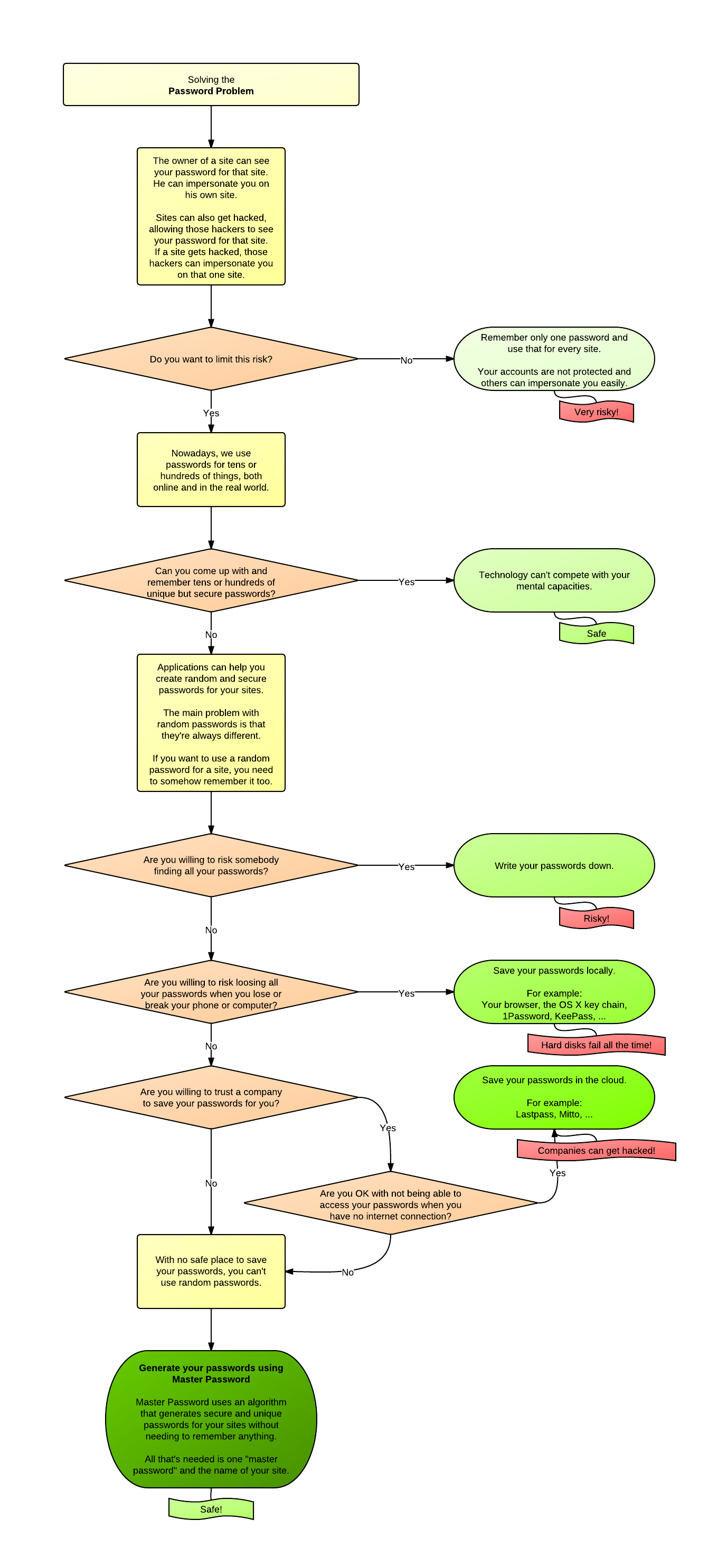
MasterPassword
Watch
2
Star
0
Fork
0
You've already forked MasterPassword
Code
Releases
Activity
Files
d05c5eedd85c25b4be7a6821d4a320325d56b4d9
MasterPassword
/
Site
/
2012-07
/
img
/
SolvingThePasswordProblem.png
Maarten Billemont
cb860cec96
Prepare for new site.
2013-05-13 21:11:58 -04:00
376 KiB
1360x2972px
Raw
History