This website requires JavaScript.
Explore
Automation
Help
Sign In
skylab
/
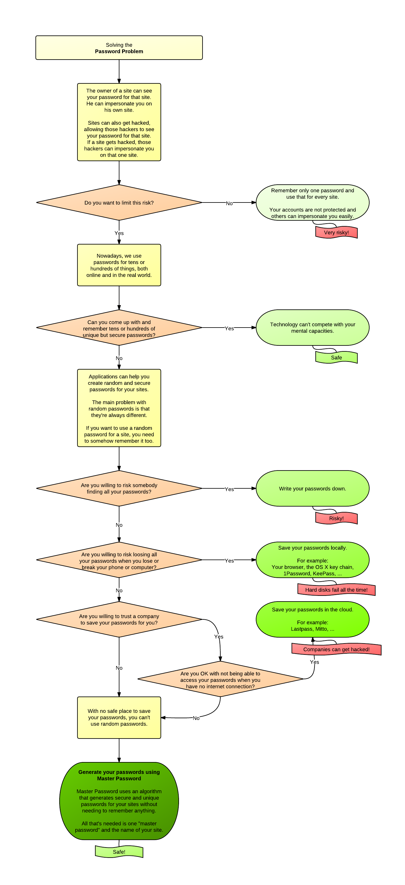
MasterPassword
Watch
2
Star
0
Fork
0
You've already forked MasterPassword
Code
Releases
Activity
Files
228f8e4ed132007907b85fe5e81539d1281512fd
MasterPassword
/
public
/
site
/
2012-07
/
img
/
SolvingThePasswordProblem.png
Maarten Billemont
c6b285a9c0
Re-organize the project into a better hierarchy.
2017-03-06 13:40:39 -05:00
376 KiB
1360x2972px
Raw
History